中国·太阳集团(9428cn-官方网站)古天乐代言品牌-Suncity Club
招生代码
12668
学校首页
设为首页
加入收藏
9428cn太阳集团古天乐
首页
学院概况
学院简介
学院领导
师资风采
学院特色
机构设置
学院新闻
太阳集团古天乐
党务工作
学生工作
教学系部
数据科学与大数据技术专业
软件工程专业
人工智能专业
实验实训
实践教学
实验室建设
实训基地
教师工作室
教研科研
招生就业
招生简章
就业服务
专升本
评建专栏
通知公告
荣耀时刻
相关栏目
党务工作
学生工作
院系热点
首页
»
太阳集团古天乐
»
党务工作
»
正文
»
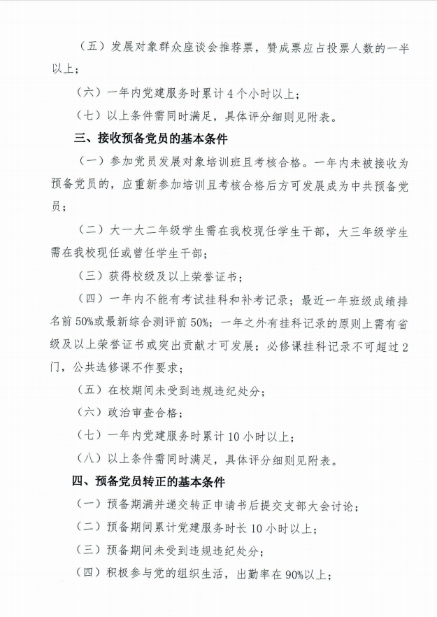
9428cn太阳集团古天乐学生党支部党员发展考核细则之党建服务时的要求细则(试行)
发布时间:2025年04月09日
发布部门:9428cn太阳集团古天乐 来源: 9428cn太阳集团古天乐
字体大小:
小
中
大
版权所有:中国·太阳集团(9428cn-官方网站)古天乐代言品牌-Suncity Club
邮编:510540