******中国·太阳集团(9428cn-官方网站)古天乐代言品牌-Suncity Club
相关栏目
    院系热点

    ​ 2025年广东省大学生计算机设计大赛 “鸿蒙智能座舱系统赛项” 决赛通知

    发布时间:2025年05月29日 发布部门:9428cn太阳集团古天乐 来源: 广州理工学院 字体大小:

    为深入贯彻落实《广东省教育发展 “十四五” 规划》关于 “深化产教融合,培育战略性新兴产业人才” 的核心部署,主动响应《广东省推动新一代信息技术与制造业深度融合实施方案》要求,加快鸿蒙生态领域专业人才培养,服务粤港澳大湾区智能汽车产业发展,在《2025年广东省大学生计算机设计大赛实施方案》基础上,对人工智能挑战赛之“鸿蒙智能座舱系统赛项”的决赛做以下安排:

    一、活动名称

    2025年广东省大学生计算机设计大赛暨第18届中国大学生计算机设计大赛粤港澳大湾区赛人工智能挑战赛(以下简称2025年省赛)之“鸿蒙智能座舱系统赛项”决赛

    二、组织机构

    主办单位:广东省教育厅

    总承办单位:广东外语外贸大学

    分赛项承办单位:广州理工学院

    技术支持单位:北京软通动力教育科技有限公司、福州市榕智信息科技有限公司

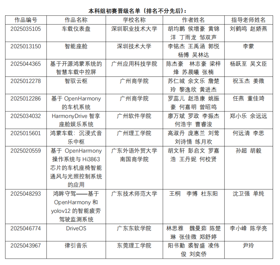
    三、决赛入围名单

    根据2025年省赛初赛成绩结果,以下作品成功晋级,具体名单如下:

    四、时间及地点

    开幕式时间及场地:

    2025年6月6日17:00

    工程楼一楼报告厅

    决赛时间及场地:

    2025年6月7日

    13栋教学楼(本科组)

    工程楼一楼报告厅(高职组)

    地址:

    广州理工学院白云校区(广州市白云区太和镇兴太三路638号)

    (广州理工学院指引图)

    五、竞赛形式

    1.入围决赛的参赛队进行10分钟的作品路演展示,并接受5分钟的评委现场提问。

    2.要求基于OpenHarmony操作系统或SwanLinkOS操作系统打造智能座舱系统APP相关产品,实现基本鸿蒙北向功能或鸿蒙南北向相结合的特色功能等。

    六、选手报到

    1.外地参赛单位报到时间:6月6日15:00-17:00

    2.报到地点:工程楼1楼

    3.报到时须提供的材料:决赛队伍选手的学生证和身份证原件、复印件,人身意外保险证明;指导教师身份证原件。

    七、赛程安排

    (一)6月6日(星期五)下午

    1.选手报到,领取资料。

    2.大赛揭幕仪式。

    3.选手抽签。

    4.选手熟悉赛场位置。

    (二)6月7日(星期六)上午8:00-12:00,下午14:00-18:00

    1.入场检录、进入等候教室。

    2.正式比赛。

    八、食宿安排

    决赛期间组委会对参赛队不收取任何费用,参赛及比赛期间的交通、住宿、餐饮自行安排,费用自理。

    推荐酒店地址:广州市黄埔区天鹿南路233号希岸酒店(距比赛场地11.5公里)

    联系人:刘勇鹏 17370007930

    九、赛事联络及安全提示

    (一)赛务咨询人及电话:

    张老师 18102769791

    (二)各校须安排一名带队老师(可由指导老师兼任),负责统筹安排各参赛团队师生出行及安全事宜。各校带队老师需与参赛团队建立有效的联系,落实安全措施,确保参赛师生的人身安全、经济安全,请自行购买交通意外保险。带队老师请扫描二维码加入微信群(入群后请实名)。